Iklan 300x250

40 this diagram of the human life cycle shows that

Bio 8 Flashcards | Quizlet This diagram of the human life cycle shows that ______. Select one: A. a diploid zygote undergoes meiosis to produce an adult human Campbell Essential Biology Chapter 8 Test Flashcards | Quizlet 41) This diagram of the human life cycle shows that ______. A) meiosis produces a diploid zygote. B) meiosis produces haploid sperm and egg cells

Chapter 8 Quiz Flashcards | Quizlet This diagram of the human life cycle shows that ______. meiosis produces haploid sperm and egg cells a diploid zygote undergoes meiosis to produce an adult ...

This diagram of the human life cycle shows that

This diagram of the human life cycle shows that

Bio Chapter 8 Flashcards & Practice Test | Quizlet This diagram of the human life cycle shows that ______. meiosis produces a diploid zygote meiosis produces haploid sperm and egg cells Mastering Biology Chapter 8 Flashcards | Quizlet This diagram of the human life cycle shows that ______. meiosis produces haploid sperm and egg cells. Y2 Human life cycle - Labelled diagram - Wordwall Y2 Human life cycle. Share Share by Sciencedept. KS1 Y2 Science. Like. Edit Content. Embed. More ... Show all. More formats will appear as you play the activity.

This diagram of the human life cycle shows that. Solved 24) This diagram of the human life cycle shows that ... Question. : 24) This diagram of the human life cycle shows that MLIONS FERTILIZATION MITOSIES A) meiosis produces a diploid zygote B) meiosis produces haploid sperm and egg cells C) fertilization produces a haploid zygote Da diploid zygote undergoes meiosis to produce an adult human 25) The following figure shows that Chrome Parod homologous ... Chapter 8 test biology Flashcards | Quizlet This diagram of the human life cycle shows that ___. Meiosis produces haploid sperm and egg cells. Human Life Cycle | Stages of Human Life Cycle - Quizzes Human Life Cycle. Human Life Cycle mainly consists of 6 stages. They are simply; foetus, baby, child, adolescent, adult and old person. Let’s talk about each of these stages in detail. If playback doesn't begin shortly, try restarting your device. Videos you watch may be added to the TV's watch history and influence TV recommendations. Human Life Cycle Diagram | Quizlet Start studying Human Life Cycle. Learn vocabulary, terms, and more with flashcards, games, and other study tools.

Study BIO 111 Ch.8 Flashcards - Quizlet This diagram of the human life cycle shows that _____. meiosis produces haploid sperm and egg cells. The following figure shows that _____. Human Life Cycle: Introduction, Life Cycle, FAQs - BYJUS But for now, let’s look at the life cycle of a human being to get a better understanding. Life Cycle of Human. The following is the different stages of development in the human life cycle. 1) Pregnancy: The sperm from the adult male human and the egg from the adult female human form a zygote inside the uterus of the female. BISC 002 Chap 8 Flashcards | Quizlet 8) The cell cycle results in the production of ______. A) four cells, each with the same ... 41) This diagram of the human life cycle shows that ______. mastering biology chapter 8 mitosis and meiosis test - Quizlet A cell that completed the cell cycle without undergoing cytokinesis would ______. ... This diagram of the human life cycle shows that ______.

BIO 101 Ch. 8 Quiz Flashcards | Quizlet The correct sequence of stages of mitosis is ______. Prophase, metaphase, anaphase, telophase ... This diagram of the human life cycle shows that ______. Y2 Human life cycle - Labelled diagram - Wordwall Y2 Human life cycle. Share Share by Sciencedept. KS1 Y2 Science. Like. Edit Content. Embed. More ... Show all. More formats will appear as you play the activity. Mastering Biology Chapter 8 Flashcards | Quizlet This diagram of the human life cycle shows that ______. meiosis produces haploid sperm and egg cells. Bio Chapter 8 Flashcards & Practice Test | Quizlet This diagram of the human life cycle shows that ______. meiosis produces a diploid zygote meiosis produces haploid sperm and egg cells

COVID-19 infection: Emergence, transmission, and ...

COVID-19 infection: Emergence, transmission, and ...

Carbon-negative production of acetone and isopropanol by gas ...

Carbon-negative production of acetone and isopropanol by gas ...

Copyright © 2005 Pearson Education, Inc. publishing as ...

Copyright © 2005 Pearson Education, Inc. publishing as ...

The Product Life Cycle – Introduction to Business

The Product Life Cycle – Introduction to Business

1. Number the pictures below to show the order of the stages ...

1. Number the pictures below to show the order of the stages ...

A brief schematic shows the origin of NCs (nasal chondrocytes ...

A brief schematic shows the origin of NCs (nasal chondrocytes ...

Bio111G Flashcards | Chegg.com

Bio111G Flashcards | Chegg.com

Alternation of generations - Life Cycle of a Plant

Alternation of generations - Life Cycle of a Plant

gestation | biology | Britannica

gestation | biology | Britannica

Biological life cycle - Wikipedia

Biological life cycle - Wikipedia

Lab of Amander Clark | Human anatomy and physiology ...

Lab of Amander Clark | Human anatomy and physiology ...

At-Home STEM Activities: Life Cycle of a Frog — McAuliffe ...

At-Home STEM Activities: Life Cycle of a Frog — McAuliffe ...

Nitrogen cycle - Wikipedia

Nitrogen cycle - Wikipedia

20 years of euro banknotes and coins - Consilium

20 years of euro banknotes and coins - Consilium

Variations on a Theme Living organisms are distinguished by ...

Variations on a Theme Living organisms are distinguished by ...

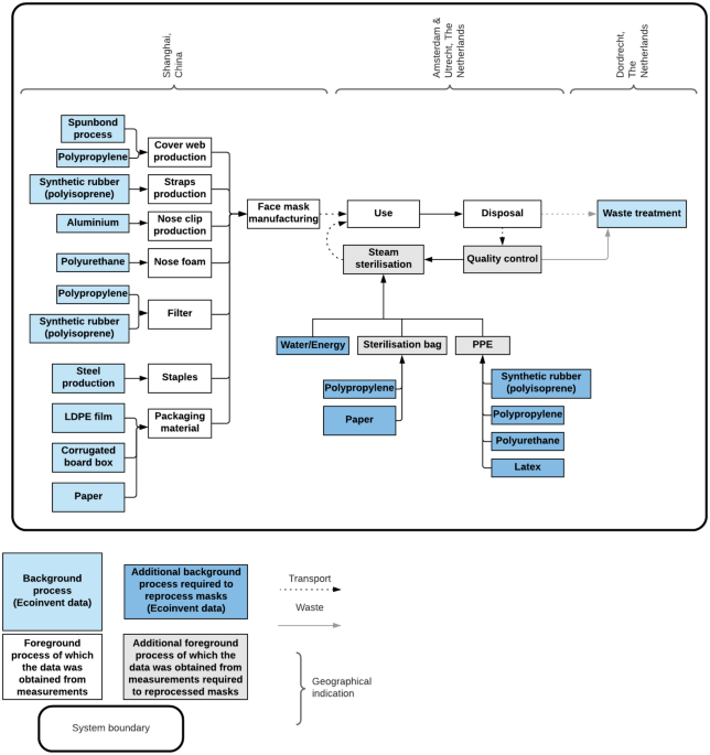
A life cycle assessment of reprocessing face masks during the ...

A life cycle assessment of reprocessing face masks during the ...

Solved 32) Examine the figure below. This diagram of the ...

Solved 32) Examine the figure below. This diagram of the ...

Featured Visio templates and diagrams

Featured Visio templates and diagrams

Sustainability | Free Full-Text | Organizational Life Cycle ...

Sustainability | Free Full-Text | Organizational Life Cycle ...

Stages of Human Development: What It Is & Why It's Important

Stages of Human Development: What It Is & Why It's Important

Human Life Cycle Diagram | Quizlet

Human Life Cycle Diagram | Quizlet

Chapter 8 Flashcards | Chegg.com

Chapter 8 Flashcards | Chegg.com

REPRODUCTIVE SYSTEM. - ppt download

REPRODUCTIVE SYSTEM. - ppt download

Sustainability | Free Full-Text | Identification of the Right ...

Sustainability | Free Full-Text | Identification of the Right ...

What is a Life Cycle? - Definition, Stages & Examples - Video ...

What is a Life Cycle? - Definition, Stages & Examples - Video ...

Write down and complete the data table below Types of ...

Write down and complete the data table below Types of ...

Life Cycle Assessment (LCA) explained - PRé Sustainability

Life Cycle Assessment (LCA) explained - PRé Sustainability

Solved How many steps in the life cycle diagram above happen ...

Solved How many steps in the life cycle diagram above happen ...

Mapping the temporal and spatial dynamics of the human ...

Mapping the temporal and spatial dynamics of the human ...

What is the Product Life Cycle Stages theory by Vernon ...

What is the Product Life Cycle Stages theory by Vernon ...

human reproductive system | Definition, Diagram & Facts ...

human reproductive system | Definition, Diagram & Facts ...

Organizational Life Cycle: Definition, Models, and Stages - AIHR

Organizational Life Cycle: Definition, Models, and Stages - AIHR

2: Schematic of a Human Immunodeficiency Virus (~100 nm ...

2: Schematic of a Human Immunodeficiency Virus (~100 nm ...

Heredity and Life Cycles - BIOL110F2013 - Confluence

Heredity and Life Cycles - BIOL110F2013 - Confluence

Mastering Biology 5 Flashcards | Quizlet

Mastering Biology 5 Flashcards | Quizlet

Human Life Cycle (Pearson) Diagram | Quizlet

Human Life Cycle (Pearson) Diagram | Quizlet

Lab Manual Exercise #8

Lab Manual Exercise #8

Stages of Human Development: What It Is & Why It's Important

Stages of Human Development: What It Is & Why It's Important

Product Lifecycle 101 (Updated 2022) - Qualtrics

Product Lifecycle 101 (Updated 2022) - Qualtrics

57 Black Earth Retirement Illustrations & Clip Art - iStock

57 Black Earth Retirement Illustrations & Clip Art - iStock

0 Response to "40 this diagram of the human life cycle shows that"

Post a Comment

Iklan Atas Artikel

Iklan Tengah Artikel 1

Iklan Tengah Artikel 2

Iklan Bawah Artikel