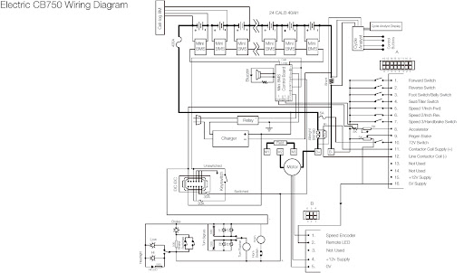
38 pg drives technology s drive wiring diagram
S-DRIVE TECHNICAL MANUAL PG DRIVES TECHNOLOGY8 SK76745/10 About this manual The Technical Manual gives an introduction to the S-Drive 'Mark 2' range of scooter controllers. These are identified by part You will not be able to drive the wheelchair until the charger is disconnected and you have switched the control system off and on again. 8.4 BATTERY GAUGE ...126 pages
construed as a commitment by PG Drives Technology. Except as permitted by such terms, no part of this manual may be reproduced, stored in a retrieval system, or transmitted, in any form or by any means electronic, mechanical, recording, or otherwise - without the prior written permission of PG Drives Technology. +44 (0) 1425 271444.

Pg drives technology s drive wiring diagram
V-2: SP1A manual fra PG Drives Technology Ltd. Manualen “SP1A. Programmer for Solo, Egis and S-Drive Controllers. Programming and.163 pages The application of these drives for industrial purposes are almost universal since they posses inherent advantages over other forms of conventional drives viz, it';s cleaner, more easily controllable and more flexible. Both AC and DC are used for electric drives. There are two types of drives viz, group drive and individual drive. Pg drives technology s drive wiring diagram also. Microcontroller Based Electrical Parameter Monitoring System Check all the connections and leads between the motor and the battery. Pg drives technology s drive wiring diagram. Pg drives technology accepts no liability for any losses of any kind if the points are not followed.
Pg drives technology s drive wiring diagram. Tebru D51272.06 70A S-Drive Controller For The Pride Legend Mobility Scooter PG Drives. Size: D51272.06 70A. Size. D51272.06 70A $157.68. Free shipping, arrives by Wed, Oct 13 to Boydton, 23917. More options. Sold and shipped by Unicorn Gifts. 1009 reviews. PG Drives Technology, Ltd. engages in designing, manufacturing, and marketing motor speed controllers for floor care machines, material handling trucks, golf carts, utility vehicles, and aerial work platforms. The company';s products include wheelchair and powerchair control systems, scooter controllers, electric vehicle controllers, programmers, This ensures the S-Drive provides a very safe and comfortable driving experience. Over the years, PG Drives Technology has expanded the SDrive range to include products suitable for small, transportable scooters right up to the largest and fastest models on the market. The S-Drive is available in output versions: 45A; 70A; 90A; 120A; 140A; 200A Feb 1, 2010 — Wiring diagram . ... respect: a therapist or Mini Crosser A/S. When special adaptations have ... the terms laid out by PG Drives Technology.108 pages
PG Drives Technology accepts no liability for losses of any kind arising from an incorrect or ... S-DRIVE 1500 - Short Circuit in Solenoid Brake Circuit. 1502 - Open Circuit in Solenoid Brake Circuit. ... Check all wiring and switches connected to Inhibit 2. If these appear to be in working order, then the VSI may be ... The S-Drive scooter controller family by PG Drives Technology is the most advanced and cost-effective controller available, offering major enhancements in performance and function. The S-Drive combines the proven reliability of PG Drives Technology design with all the safety features expected from such a respected mobility electronics manufacturer. Pg drives technology s drive wiring diagram. SmartThermostat with voice control and ecobee4 Wiring Diagrams The following wiring diagrams are for the SmartThermostat with voice control and ecobee4 thermostats and common HVAC equipment configurations. The S-Drive combines the proven reliability of PG Drives Technology design with all of the safety features expected from such a respected mobility electronics manufacturer. The S-Drive is available with 45A,70A,90A,120A and 140A power outputs,and employs the very latest in motor control algorithms. The on-board diagnostic system can store and
vr2 series wheelchair control system operation, installation & programming sk77898/3 pg drives technology D50745.02 Pg Drives Technology S (59.4% similar) Pegs drive 45 amp. As if this wan't enough, we decided to take our business model a step even further. Condition: used tags: Pg Drives technology,s drive, control module, d50745. North Kingstown, ri. So, from all of us at mobility equipment for less, we thank you choosing as your… Understanding your money management options as an expat living in Germany can be tricky. From opening a bank account to insuring your family’s home and belongings, it’s important you know which options are right for you. To find out how you can make your money go further, read our guides to finance in Germany. Here are a number of highest rated 24v Scooter Wiring Diagram pictures upon internet. We identified it from reliable source. Its submitted by paperwork in the best field. We endure this kind of 24v Scooter Wiring Diagram graphic could possibly be the most trending subject following we allocation it in google help or facebook.
The S-Drive combines the proven reliability of PG Drives Technology design with all the safety features expected from such a respected mobility electronics manufacturer. This 70 amp S-Drive controller is compatible with the Pride Legend (SC3000/SC3400) 2- and 4- wheel mobility scooters and the Merits Mini Coupe (S539) mobility scooter.
The motor has a bad connection. Check all the connections and leads between the motor and the i-drive . Check the position of the freewheel switch. Motor Wiring Trip The motor has a short circuit to a battery. Check all the connections and leads between the motor and the battery. Not Used. Not Used. Inhibit Active The i-drive is being inhibited ...
Pg drives technology s drive wiring diagram also. Microcontroller Based Electrical Parameter Monitoring System Check all the connections and leads between the motor and the battery. Pg drives technology s drive wiring diagram. Pg drives technology accepts no liability for any losses of any kind if the points are not followed.
The application of these drives for industrial purposes are almost universal since they posses inherent advantages over other forms of conventional drives viz, it';s cleaner, more easily controllable and more flexible. Both AC and DC are used for electric drives. There are two types of drives viz, group drive and individual drive.
V-2: SP1A manual fra PG Drives Technology Ltd. Manualen “SP1A. Programmer for Solo, Egis and S-Drive Controllers. Programming and.163 pages
0 Response to "38 pg drives technology s drive wiring diagram"
Post a Comment