41 2000 chevy cavalier wiring diagram
Commando Car Alarms offers free wiring diagrams for your 2000-2005 Chevrolet Cavalier. Use this information for installing car alarm, remote car starters ...
here are the wire colors and what they do, that is all I have. 2000 Chevrolet Cavalier Car Stereo Radio Wiring Diagram Car Radio Constant 12v+ Wire: Orange
Listed below is the vehicle specific wiring diagram for your car alarm, remote starter or keyless entry installation into your 2000-2005 Chevrolet Cavalier.This information outlines the wires location, color and polarity to help you identify the proper connection spots in the vehicle.

2000 chevy cavalier wiring diagram
85 chevy cavalier wiring diagram auto wiring diagram. Architectural wiring diagrams discharge duty the approximate locations and interconnections of receptacles, lighting, and unshakable electrical services in a building. Interconnecting wire routes may be shown approximately, where particular receptacles or fixtures must be upon a common circuit.
2000 Chevrolet Cavalier Wiring Diagram Database. Repairing electrical wiring, a lot more than any other household project is about protection. Install an outlet correctly and it's as safe as that can be; do the installation improperly and it can potentially deadly. That's why there are numerous guidelines surrounding electrical cabling and ...
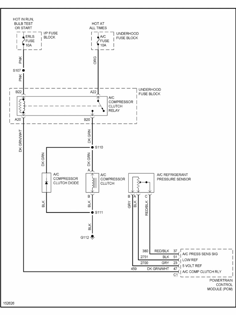
Access our free Wiring Diagrams Repair Guide for Chevy Cavalier and Pontiac Sunfire 1995-2000 through AutoZone Rewards. These diagrams include: Fig. 1: Sample Diagram: How to read and interpret Wiring Diagrams. Fig. 2: Wiring diagram symbols. Fig. 3: 1995 2.2L (VIN 4) engine schematic. Fig. 4: 1995 2.3L (VIN D) engine schematic. Fig. 5: 1996 2 ...
2000 chevy cavalier wiring diagram.
Home Chevrolet Cavalier Chevrolet Cavalier (2000) – fuse box diagram Chevrolet Cavalier (2000) – fuse box diagram. 2 January 2018 admin Cavalier, Chevrolet 0. Year of production: 2000. Instrument panel. The fuse panel is located at the driver’s side of the instrument panel. Chevrolet Cavalier – wiring diagram – fuse box – ...
19 Feb 2016 — Learn how to install a radio into your Chevy using our Cavalier Stereo wiring diagram to complete your stereo wiring.
2000 Chevy Cavalier Radio Wiring Diagram. Assortment of 2000 chevy cavalier radio wiring diagram. A wiring diagram is a simplified conventional photographic depiction of an electrical circuit. It reveals the parts of the circuit as simplified shapes, as well as the power and signal connections between the tools. A wiring diagram generally offers information regarding the…
We have 191 Chevrolet Vehicles Diagrams, Schematics or Service Manuals to choose from, all free to download! 1923 chevrolet car wiring [846 KB] 1923 chevrolet general wiring [321 KB] 1923 chevrolet superior model [290 KB] 1923 chevrolet wiring [237 KB] 1925 chevrolet superior model series k [910 KB] 1927 chevrolet capitol and national [365 KB]
Cavalier - 2000 Chevy Cavalier Wiring Diagram Needed - I'm having issues with my daytime running lamps and am in need of a wiring diagram for my 2000 Chevy ...
Chevy cavalier and pontiac sunfire 1995 99 headlight wiring 1998 engine diagram 2002 radio 1996 p head lights wipers stereo 2001 headlights daytime fuse box. Chevy Cavalier And Pontiac Sunfire 1995 2000 Wiring Diagrams Repair Guide Autozone. 99 Chevy Cavalier Headlight Wiring Diagram 128 Mayor. 99 Chevy Cavalier Headlight Wiring Diagram 128 Mayor.
2000 Chevrolet Cavalier Wiring Diagram from static-assets.imageservice.cloud. Print the wiring diagram off plus use highlighters to trace the signal. When you make use of your finger or perhaps the actual circuit with your eyes, it is easy to mistrace the circuit. 1 trick that We 2 to printing a similar wiring plan off twice.
Unlimited access to your 2000 Chevrolet Cavalier manual on a yearly basis. 100% No Risk Guarantee. We'll get you the repair information you need, every time, or we'll refund your purchase in full. This manual is specific to a 2000 Chevrolet Cavalier. RepairSurge is compatible with any internet-enabled computer, laptop, smartphone or tablet device.
Whether your an expert Chevrolet electronics installer or a novice Chevrolet enthusiast with a 2000 Chevrolet Cavalier, a car stereo wiring diagram can save ...
11 Jan 2007 · 4 posts · 2 authorsThat vehicle has no switched wire behind the radio. Using a regular adapter harness will not work without running your own accessory lead.
0 Response to "41 2000 chevy cavalier wiring diagram"
Post a Comment