Iklan 300x250

39 third brake light wiring diagram

Wiring Diagram Turn Signals and Brake Lights – wiring diagram is a simplified standard pictorial representation of an electrical circuit. It shows the components of the circuit as simplified shapes, and the skill and signal friends between the devices. A wiring diagram usually gives opinion practically the relative turn and concord of devices ... JK Electrical, Lighting & Sound Systems - Third Brake Light Wiring - 2017 Jeep Saharah JKU 3.6 ...

Brake Light Wiring Diagram - This brake light wiring diagram gives you a clear picture of where each wire goes. Visit HowStuffWorks to check out this brake light wiring diagram.

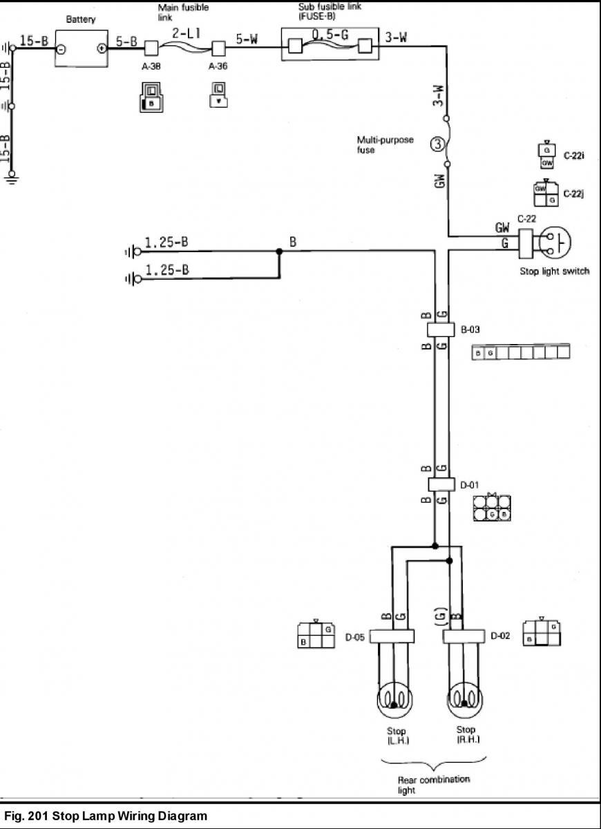
Third brake light wiring diagram

Third brake light wiring diagram

This can also be seen in the electrical diagram at the beginning of this install page. step 7; Take the 3rd brake light flasher module's remaining 2 wires ( ... 3 Dec 2018 — How to Wire a Third Brake Light on a Truck With Combined Wiring. ... part # PP20-702 which I have attached the wiring diagram of for you.1 answer · Top answer: Do you have any specific questions that you need help with? The process for installing the interior light will be pretty straight forward. There will ... Third Brake Light Wiring Diagram – wiring diagram is a simplified good enough pictorial representation of an electrical circuit. It shows the components of the circuit as simplified shapes, and the aptitude and signal links amongst the devices. A wiring diagram usually gives opinion roughly the relative turn and union of devices and terminals ...

Third brake light wiring diagram. So I got a new Cheetah ebike and it has a nice headlight. The factory rear rack comes with a disconnected AA powered tail light. I want a tail light / brake light. I bought a 3 wire light...running light & brake light. Can anyone help me with a wiring diagram. I get the power & ground, I just... LED 3rd Brake Lamp with Cargo Lights (Hard Wiring Instructions). 1. Please reference the table below to determine where the wires coming out of the back of ...2 pages 26 Jul 2019 — So the two side brake lights are staying on, but only when the car ... to the brakes lights and the brake light wiring diagrams so you can ... Wiring Diagram For Pressure Switch Inspirationa New Third Brake Light Wiring Diagram Diagram. We collect lots of pictures about Third Brake Light Wiring Diagram. and finally we upload it on our website. Many good image inspirations on our internet are the most effective image selection for Third Brake Light Wiring Diagram. .

Jeep Jk 3Rd Brake Light Wiring. Print the wiring diagram off plus use highlighters to trace the signal. When you make use of your finger or perhaps the actual circuit with your eyes, it is easy to mistrace the circuit. 1 trick that We 2 to printing a similar wiring plan off twice. Third Brake Light Wiring Diagram Collection. A wiring diagram is a schematic type that uses abstract illustrated symbols to show all of the components of a system. Wiring diagrams are made up of two things: symbols that represent the components of a circuit, and lines that represent the connections between them. Third Brake Light Wiring Diagram. from static.cargurus.com. DIY enthusiasts use cabling diagrams nonetheless they are also common in home building and auto repair. For example, a house builder will would like to confirm typically the physical location regarding electrical outlets and light fixtures utilizing a wiring diagram to avoid costly ... 2) The black wire on the third brake light connects to the tail light circuit of your car. Not the stop light / turn signal circuit!1 page

Brake Light Wiring Diagrambrake light wiring diagram, brake light wiring diagram 1994 gmc sierra, brake light wiring diagram 1995 gmc sierra, Every electrical arrangement is made up of various unique components. Each component should be set and connected with other parts in particular manner. If not, the structure won’t function as it ought to be. The best way to wire a third brake light is to run the wire directly from the brake light switch on the side of the steering colum to the light. You will need a test light to find out what wire lights up when you push the brake pedal. Then you can splice into it when you run your wire to the rear light. Read full answer. 23 Mar 2017 — Does anyone have the wiring diagram for the 3rd brake light that they can share with me? Thanks. Third Brake Light Wiring Diagram – wiring diagram is a simplified good enough pictorial representation of an electrical circuit. It shows the components of the circuit as simplified shapes, and the aptitude and signal links amongst the devices. A wiring diagram usually gives opinion roughly the relative turn and union of devices and terminals ...

4 Prong 3rd Brake Dome Light Wiring Harness A Kit For Truck Cap

4 Prong 3rd Brake Dome Light Wiring Harness A Kit For Truck Cap

3 Dec 2018 — How to Wire a Third Brake Light on a Truck With Combined Wiring. ... part # PP20-702 which I have attached the wiring diagram of for you.1 answer · Top answer: Do you have any specific questions that you need help with? The process for installing the interior light will be pretty straight forward. There will ...

Will 3rd Brake Light Blink With Turn Signal With The Pacer Performance 3rd Brake Light Logic Module Etrailer Com

Will 3rd Brake Light Blink With Turn Signal With The Pacer Performance 3rd Brake Light Logic Module Etrailer Com

This can also be seen in the electrical diagram at the beginning of this install page. step 7; Take the 3rd brake light flasher module's remaining 2 wires ( ...

Third Brake Light Wiring Question Toyota Nation Forum

Third Brake Light Wiring Question Toyota Nation Forum

Need Help 3rd Brake Light Wire 2018 Ford F150 Forum Community Of Ford Truck Fans

Need Help 3rd Brake Light Wire 2018 Ford F150 Forum Community Of Ford Truck Fans

Wiring Diagram For Third Brake Light So The Two Side Brake

Wiring Diagram For Third Brake Light So The Two Side Brake

Ford Focus Questions 2014 Ford Focus No Left Brake Light And 3rd Brake Light Burns Dim All Cargurus

Ford Focus Questions 2014 Ford Focus No Left Brake Light And 3rd Brake Light Burns Dim All Cargurus

99 06 Chevy Silverado 99 06 Gmc Sierra Led 3rd Brake Light Smoked

99 06 Chevy Silverado 99 06 Gmc Sierra Led 3rd Brake Light Smoked

1

1

Third Brake Light The 1947 Present Chevrolet Gmc Truck Message Board Network

Third Brake Light The 1947 Present Chevrolet Gmc Truck Message Board Network

3rd Brake Light Questions Chevrolet Colorado Gmc Canyon Forum

3rd Brake Light Questions Chevrolet Colorado Gmc Canyon Forum

2019 Colorado Gfc Third Brake Light Mods Tips And Tricks Go Fast Forum

2019 Colorado Gfc Third Brake Light Mods Tips And Tricks Go Fast Forum

3rd Brake Light Flasher Si Coupe Si Sedan 9th Gen Civic Forum

3rd Brake Light Flasher Si Coupe Si Sedan 9th Gen Civic Forum

Done Led Flasher On S2k Third Brake Light S2ki Honda S2000 Forums

Done Led Flasher On S2k Third Brake Light S2ki Honda S2000 Forums

Brake Light Wiring Diagram Howstuffworks

Brake Light Wiring Diagram Howstuffworks

My 2003 Silverado Third Brake Light Is Not Working The Fuse Is Good And The Bulbs Are Good What Could Be The Problem

My 2003 Silverado Third Brake Light Is Not Working The Fuse Is Good And The Bulbs Are Good What Could Be The Problem

Third Brake Light Wire Ford F150 Forum Community Of Ford Truck Fans

Third Brake Light Wire Ford F150 Forum Community Of Ford Truck Fans

Tail Light Schematic Request Third Generation F Body Message Boards

Tail Light Schematic Request Third Generation F Body Message Boards

Help With L E D Third Brake Light Installation Chevrolet Forum Chevy Enthusiasts Forums

Help With L E D Third Brake Light Installation Chevrolet Forum Chevy Enthusiasts Forums

1

1

Dome And Thurd Brake Light

Dome And Thurd Brake Light

2

2

How To Add Custom 3rd Brake Light Running Light Jeep Wrangler Tj Forum

How To Add Custom 3rd Brake Light Running Light Jeep Wrangler Tj Forum

Wiring 2012 Cadillac Srx So That Third Brake Light Operates While Flat Towing Etrailer Com

Wiring 2012 Cadillac Srx So That Third Brake Light Operates While Flat Towing Etrailer Com

A Very Useful Led Flasher Module Better Automotive Lighting

A Very Useful Led Flasher Module Better Automotive Lighting

How To Install Rugged Ridge Accessory Brake Light Led Ring On Your 87 18 Jeep Wrangler Yj Tj Jk Jl Extremeterrain

How To Install Rugged Ridge Accessory Brake Light Led Ring On Your 87 18 Jeep Wrangler Yj Tj Jk Jl Extremeterrain

Wiring European Brake And Tail Lights With A Universal Aaw Kit Youtube

Wiring European Brake And Tail Lights With A Universal Aaw Kit Youtube

Third Brake Light Flasher Myg37

Third Brake Light Flasher Myg37

3rd Brake Light Chevrolet Camaro Cargurus

3rd Brake Light Chevrolet Camaro Cargurus

Brake Light

Brake Light

How To Install Rugged Ridge Accessory Brake Light Led Ring On Your 87 18 Jeep Wrangler Yj Tj Jk Jl Extremeterrain

How To Install Rugged Ridge Accessory Brake Light Led Ring On Your 87 18 Jeep Wrangler Yj Tj Jk Jl Extremeterrain

3rd Brake Light Wiring Location Mbworld Org Forums

3rd Brake Light Wiring Location Mbworld Org Forums

3rd Brake Light Wiring Diagram Saabcentral Forums

3rd Brake Light Wiring Diagram Saabcentral Forums

Pulsing Third Brake Light Circuit Diagrams Schematics Electronic Projects

Pulsing Third Brake Light Circuit Diagrams Schematics Electronic Projects

2019 Colorado Gfc Third Brake Light Mods Tips And Tricks Go Fast Forum

2019 Colorado Gfc Third Brake Light Mods Tips And Tricks Go Fast Forum

Interior Wiring For 3rd Brake Light Toyota Tacoma Forum

Interior Wiring For 3rd Brake Light Toyota Tacoma Forum

Brake Light Ground Wire Taurus Car Club Of America Ford Taurus Forum

Brake Light Ground Wire Taurus Car Club Of America Ford Taurus Forum

Disconnect 3rd Brake Light For New Spoiler Clublexus Lexus Forum Discussion

Disconnect 3rd Brake Light For New Spoiler Clublexus Lexus Forum Discussion

Need Help Wiring The Third Brake Light On A Bestop Tacoma World

Need Help Wiring The Third Brake Light On A Bestop Tacoma World

How To Wire A 3rd Brake Light Youtube

How To Wire A 3rd Brake Light Youtube

0 Response to "39 third brake light wiring diagram"

Post a Comment

Iklan Atas Artikel

Iklan Tengah Artikel 1

Iklan Tengah Artikel 2

Iklan Bawah Artikel