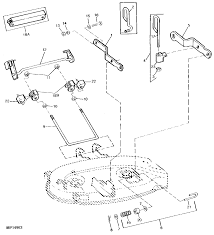
37 john deere lx176 parts diagram
John Deere Parts Diagrams, John Deere LX176 Lawn Tractor With 44-IN Mower Deck -PC2317 1998 Model M0L176C180001-999999 LX176 Lawn Tractor With 44-IN Mower Deck -PC2317 . AIR CLEANER & INTAKE MANIFOLD LX178,LX188: FUEL AND AIR. AIR CLEANER LX172,LX176: FUEL & AIR. John Deere Parts Lookup -John Deere-LX172, LX173, LX176, LX178, LX186 AND LX188 LAWN TRACTORS.
Description: John Deere La175 Lawn Tractor Parts intended for John Deere Lx176 Parts Diagram, image size 600 X 600 px, and to view image details please click the image.. Honestly, we have been noticed that john deere lx176 parts diagram is being just about the most popular subject at this time. So we attempted to uncover some good john deere lx176 parts diagram picture to suit your needs.

John deere lx176 parts diagram
Buy Genuine OEM John Deere parts for your John Deere LX172, LX173, LX176, LX178, LX186 AND LX188 LAWN TRACTORS and ship today! Huge in-stock inventory of OEM John Deere parts. LX172, LX173, LX176, LX178, LX186 & LX188 Lawn Tractors TECHNICAL MANUAL John Deere Lawn & Grounds Care Division TM1492 (31MAY96) Litho in U.S.A John Deere LX176 Parts. The John Deere LX176 was produced from 1991 to 1998. It came equipped with a Hydrostatic drive transmission, 38" Mower Deck and 14hp Kawasaki Engine. Regular Maintenance should be performed on the LX176 every 50 hours and should include Spark Plug, Air Filter, Oil Filter with 1.7qts oil and sharpen or replace mower blades.
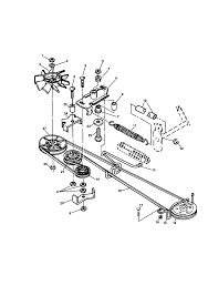
John deere lx176 parts diagram. Power train lx176lx178lx186 and lx188. John deere lx176 parts diagram. The john deere lx176 was produced from 1991 to 1998. Exclusive to john deere and only available on certain models of the new 100. John deere lawn and garden tractor parts. We are excited about the exclusive john deere easy change 30 second oil change system. John deere lx176 parts diagram featuring plentiful pictures like car radiator. Know your john deere part number search diagrams. John deere lx176 parts. Here is a picture gallery about john deere lx178 parts diagram complete with the description of the image please find the image you need. John deere parts lookup. Find Parts. Search part numbers and John Deere parts diagrams to identify exactly what you need to keep your equipment running smoothly. Search Parts Catalog.Quick Reference Guides · Home Maintenance Kits · Serial Number (PIN) Information JOHN DEERE LX172 LX173 LX176 LX178 LX186 LX188 LAWN GARDEN TRACTOR repair manual & service manual is in pdf format so it will work with computers including WIN, MAC etc.You can Easily view, Navigate, print, Zoom in/out as per your requirements. We accept Paypal and All Credit Cards. If you have any questions regarding this Manual.
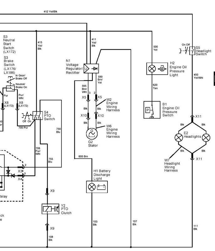
John Deere LX176 Parts Diagrams. 3+ Million Parts. 365 Day Returns. Fast 2-4 Day Shipping. Order Status. Get Support (open) 1-877-737-2787. Hourse of Operation. M-F 9a-6p ET. PartPriceHalogen Headlight Bulb AM106153$3.71Add to CartFuel Filter ‑ In‑Line AM116304$4.29Add to CartIgntion Switch AM120105$198.63Add to CartView 28 more rows John Deere Parts Lookup -John Deere-LX176 Lawn Tractor With 48-IN Mower Deck -PC2317 1995 Model M0L176A110001-130000 LX176 Lawn Tractor With 48-IN Mower Deck -PC2317 1996 Model M0L176A130001-160000 LX176 Lawn Tractor With 48-IN Mower Deck -PC2317 1997 Model M0L176A160001-180000 LX176 Lawn T Results 1 - 16 of 827 — Lx176 Wiring Diagram. Document for John Deere Lx Lawn Tractor Manual is available in various great war in the words of those who survived, ...
John Deere LX176 Parts. The John Deere LX176 was produced from 1991 to 1998. It came equipped with a Hydrostatic drive transmission, 38" Mower Deck and 14hp Kawasaki Engine. Regular Maintenance should be performed on the LX176 every 50 hours and should include Spark Plug, Air Filter, Oil Filter with 1.7qts oil and sharpen or replace mower blades. LX172, LX173, LX176, LX178, LX186 & LX188 Lawn Tractors TECHNICAL MANUAL John Deere Lawn & Grounds Care Division TM1492 (31MAY96) Litho in U.S.A Buy Genuine OEM John Deere parts for your John Deere LX172, LX173, LX176, LX178, LX186 AND LX188 LAWN TRACTORS and ship today! Huge in-stock inventory of OEM John Deere parts.
John Deere LX178 Lawn Tractor Without Mower Deck -PC2317 1995 Model M0L178B110001-130000 LX178 Lawn Tractor Without Mower Deck -PC2317 1996 Model M0L178B130001-160000 LX178 Lawn Tractor Without Mower Deck -PC2317 1997 Model M0L178B160001-180000

860-880 North Lake Shore Drive, Electrical Riser Diagram (11/28/1949) // Ludwig Mies van der Rohe (American, born Germany, 1886–1969) Associate Architect: Holsman, Holsman, Klekamp and Taylor (American, 20th century) Associate Architect: Pace Associates (American, 20th century) Structural Engineer: Frank J. Kornacker (American, active 1940s–1950s)
John Deere Parts Lookup -LX186 (With 48-IN Mower Deck) -PC2317 1991 Model M0L186X010001-040009 LX186 (With 48-IN Mower Deck) -PC2317
0 Response to "37 john deere lx176 parts diagram"
Post a Comment